当球迷开始在搜索框里敲下“2026美加墨世界杯球队名单高清”时,真正想要的往往不只是一张静态图片,而是一幅足够清晰、足够立体、能提前感受到世界杯温度的“大名单画卷” 这届世界杯首次由美国加拿大墨西哥三国联合承办 参赛队扩军到48支 各支球队的名单构成 选人思路以及战术偏好 将比以往任何一届都更具话题性 如果说高清是一种画质 那么在世界杯语境下 高清更意味着信息全面 结构清晰 背景透彻 让人一眼看懂阵容背后的故事
很多人以为“球队名单高清”只是官网放出的高分辨率合影 实际上 对专业球迷和数据分析者来说 高清至少包含三个层面 其一 信息维度够全 不仅有球员姓名 号码 所属俱乐部 还包括出生年份 场上位置 技战术特点 甚至以往大赛经验 其二 结构呈现够直观 例如按照门将 后卫 中场 前锋分组 排列时兼顾首发和轮换梯队 形成类似“战术蓝图”的效果 其三 背景注解够清楚 能看到教练的选人逻辑 球队的更新换代节奏 以及与上一届世界杯名单之间的差异 若缺少任意一个层面 这份“名单”都称不上真正高清
在数字时代 一份优质的2026美加墨世界杯球队名单高清资料 通常会以图表 页面和数据卡片的形式出现 例如 利用颜色标记球员惯用脚 用不同图标区分防守型中场与组织者 再叠加场均出场时间 传球成功率等基础数据 对普通球迷而言 这种呈现方式能更直观地看清谁是主力 谁是“奇兵” 对内容创作者而言 则是制作战术分析和赛前海报的重要素材来源

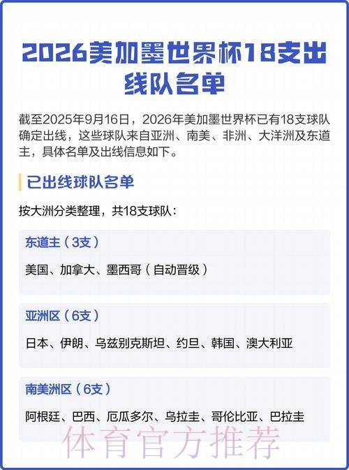
2026美加墨世界杯最大的结构性变化是参赛队从32支增加到48支 这意味着 球队名单本身的含金量和复杂度都被放大 扩军之后 一些传统意义上的“边缘球队”将首次进入世界杯大名单视野 这迫使我们在谈论“球队名单高清”时 不再只盯着欧洲豪门和南美强队 而是要把视野拓展到更多新兴足球国家
扩军带来的一个直接影响是 选人策略更精细化 在密集赛程下 教练不再只靠11人或者14人的核心轮换 而是需要在26人甚至更大规模的名单中 形成多个功能相对清晰的小组 例如 防守反击组 控球压迫组 以及定位球强化组 一份高清的名单 会清楚体现这些层级结构 比如通过标注球员擅长的战术场景 来帮助球迷理解 为什么某些联赛数据并不出众的球员还能挤进国家队
此外 受洲际名额变化影响 亚洲 非洲和中北美及加勒比地区的球队数量增加 这些球队的曝光度不如欧洲豪门高 若仅依靠传统印象 很难判断其真实实力 因此 球队名单高清在这里承担了“第一信息入口”的角色 它不仅有助于媒体进行赛前预热报道 也帮助赞助商 游戏厂商等更精准地锁定潜力球星
为了让“高清”概念更具象 我们可以用两类典型球队做对比 一类是拥有深厚底蕴和大牌云集的传统强队 另一类则是首次亮相或极少参加世界杯的潜在黑马 在名单呈现上 两者的差异相当明显

以传统强队为例 其世界杯球队名单往往在媒体谈论中早早成型 甚至在预选赛阶段就被预测得七七八八 高清名单会把这些信息高度浓缩 例如 按照球员参加过的世界杯次数进行标记 将经验丰富的老将用深色底突出 将首次入选的年轻人用亮色区分 再结合俱乐部层面 直接展示“豪门国脚密度” 一目了然 看到这种名单 球迷能立刻判断这支队伍是处在黄金一代巅峰期 还是在经历新老交替
相比之下 潜在黑马球队的名单更依赖细致的背景解析 很多球员可能效力于非主流联赛 或者在欧洲中下游俱乐部担任轮换 如果只是简单罗列名字 球迷难以形成直观印象 因此 高清名单会增加更多注解 例如用简短文字描述“攻守转换速度快”“擅长远射”“边路一对一能力强”等标签 甚至会配合热区图和进攻方向示意图 帮助外界提前理解这支黑马的战术风格 这种信息维度的丰富 正是“高清”的价值所在

当我们在期待2026美加墨世界杯球队名单高清版本时 其实是在试图走进主教练的视角 名单是战术思想和风险评估的折射 任何一个被舍弃的名字 背后都有数据 状态和更衣室微妙氛围的综合考量
以往几届世界杯的案例显示 一支球队的成功往往不只是看大牌数量 更多取决于结构平衡 和谐程度以及角色分配是否清晰 比如 有些主教练会更偏向选择“多面手”球员 优先召入可以胜任边后卫和边前卫的球员 这样在26人名单里 可以压缩后防人数 给前场创造出多带一名攻击手的空间 如果这样的布局能够在高清名单中通过位置多标签标注呈现 球迷就能读懂教练的取舍逻辑
此外 伤病隐患和赛季疲劳也是名单构建中的隐藏维度 高清版名单之所以重要 在于它可以把近期出场时间 身体状态恢复情况以可视化方式呈现 例如用颜色深浅表示赛季累积出场分钟数 对于那些在俱乐部不受重用 却仍然入选的球员 这种呈现能帮助外界理解 教练可能更加看重的是其在国家队体系下的默契度和战术契合度 而不是单纯的俱乐部数据
对普通球迷而言 2026美加墨世界杯球队名单高清 不仅是赛前“对号入座”的工具 更是一种观赛指南 在小组赛尚未开踢之前 熟悉各队名单能显著提升看球的参与感 例如 在看到一名之前并不熟悉的边锋完成关键突破时 只要回想起名单资料中对他“一对一能力突出”的描述 这种认知上的呼应会极大增强观看乐趣
同时 高清名单也在悄然改变社交媒体上的讨论形态 过去 球迷往往只围绕几个球星展开争论 如今更多人会谈到“替补中卫的脚下技术”“第二门将的出球能力”“防守型中场的覆盖范围”等细节 这种讨论深度的提升 很大程度上拜详尽的名单资料所赐 对内容创作者来说 细化解读名单 制作“战术小抄” 和“球员角色卡片” 不仅能吸引精准受众 也能够在世界杯话题爆发期建立自己的专业形象
更重要的是 对于喜欢足球游戏 模拟运营模式的玩家而言 高清版世界杯球队名单就是最真实的数据库 蓝本越详细 游戏中的战术模拟和阵容搭配就越接近现实 毫不夸张地说 2026美加墨世界杯球队名单高清 将成为游戏厂商 数据企业 自媒体和球迷之间的共同语言
要让2026美加墨世界杯球队名单高清真正发挥作用 仅仅堆砌数据远远不够 关键在于用可视化方式讲清故事 一份优秀的名单展示 通常会结合多种元素 门将的扑救热点图 后卫的拦截区域图 中场的传球网络图 前锋的射门分布图 再叠加年龄结构和经验分布 让阵容轮廓一眼可见
例如 当你打开某支球队的名单页面 如果能看到这样的结构 主力阵容以24至29岁为主 替补以21至23岁的新秀为主 老将集中在门将和中卫位置 提供稳定性 同时 四名边锋全部具备超强的反击速度 那你几乎可以在读完名单的一瞬间 推演出这支球队倾向于防守反击 弹性压迫的整体打法 这就是“高清名单”的真正意义 它不仅告诉你“谁在踢” 更在暗示“他们会怎么踢”
随着开赛临近 各支球队的最终名单会陆续官方公布 对于希望系统了解世界杯格局的球迷和从业者来说 把握好从初选大名单到最终26人的动态变化 对比不同版本的高清名单 将是洞察球队状态走向的关键一步 在这个过程中 那些结构清晰 信息丰富 又便于理解的“名单高清图” 将成为通往美加墨世界杯现场氛围的最佳入口 让我们在球还未开踢之前 就能先在心中构建出一张足够清晰的绿茵版世界地图

预约表单